关于公布包头师范学院校级科研项目2025年通过结题验收项目的通知

各学院、各部门:

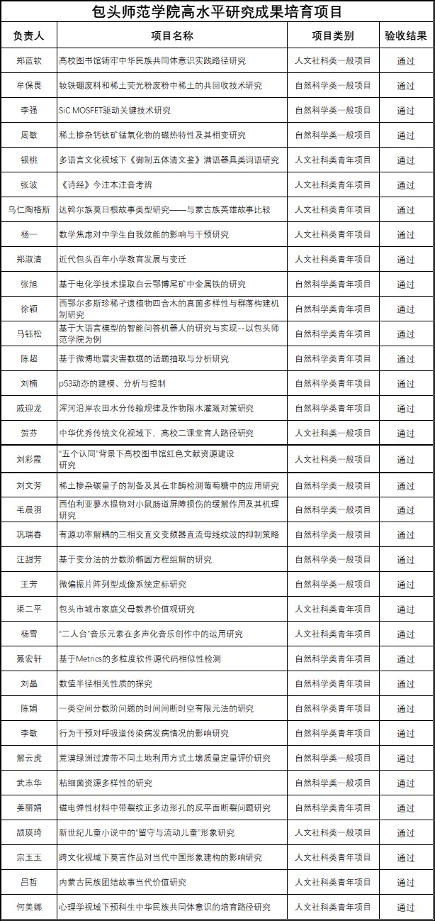
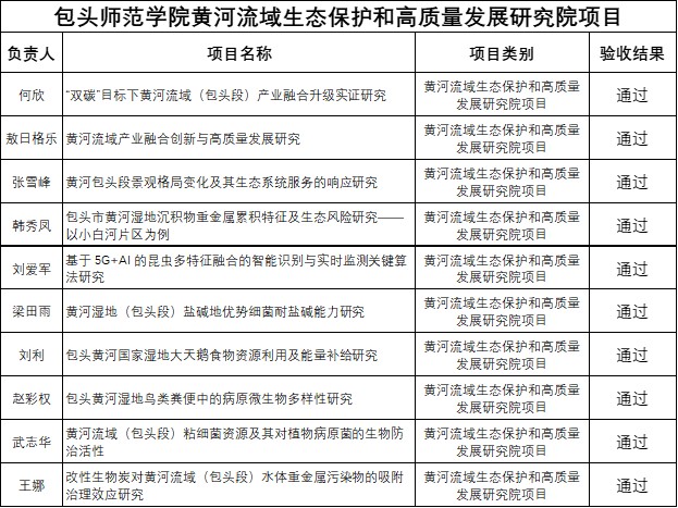
根据《包头师范学院校级科研项目管理办法》(包师院办发〔2021〕17号)及《关于开展包头师范学院校级科研项目结题验收清理工作的通知》要求,科技处组织专家对三类校级科研项目进行审核、验收,验收通过的项目公布如下:



科技处

2025年11月19日



上一条:科技处转发关于印发《内蒙古自治区教育厅科技创新建设平台清理规范和建设发展工作方案》的通知
下一条:科技处转发科技厅科技局 关于组织申报新一代人工智能国家科技重大专项2025年度第一批项目的通知

关闭

当前访问总量:

版权所有: 包头师范学院科技处 电话0472-6193086 邮箱:kjc@bttc.edu.cn